行业新闻
INDUSTRY NEWS
2014-1-8 21:14:30
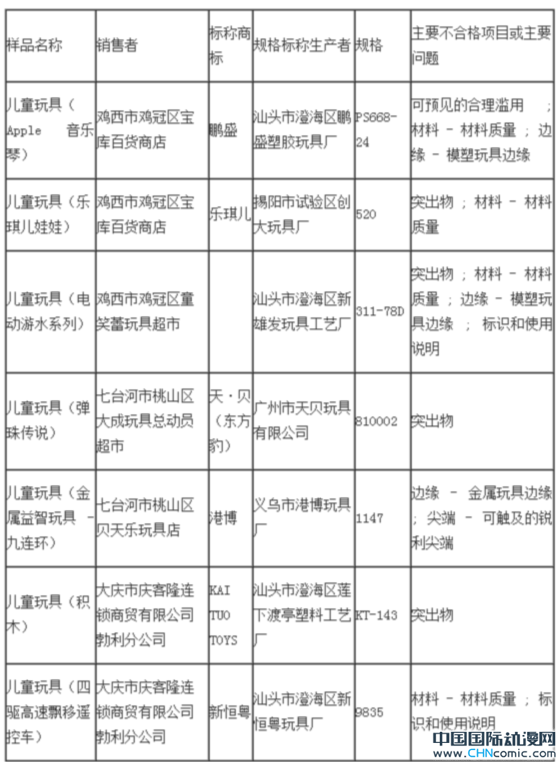
黑龙江省工商局对流通领域儿童玩具质量监测结果显示,部分儿童玩具存在模塑边缘、金属边缘、尖端、材料质量、突出物、小零件、膨胀材料、活动部件间隙等检验项目不符合国家标准要求,确定为不合格产品。
玩具的锐利模塑边缘或金属边缘有割伤儿童皮肤危险,锐利尖端有刺伤儿童皮肤危险,材料污染会对儿童造成致病或生理机能损伤,膨胀材料和小零件有造成儿童摄入窒息危险,活动部件间隙有夹伤儿童手指危险、突出物有刺伤儿童身体危险。
对经监测确定为不合格的儿童玩具,工商行政管理部门依据检验结果依法进行处置。
不合格儿童玩具名单


在本次监测中,承检单位按照下列儿童玩具样品标称的生产企业的地址和联系方式,书面通知样品标称生产企业未得到确认,提醒消费者购买时注意,具体名单如下:

本站编辑:玛雅古堡
